{{ 'fb_in_app_browser_popup.desc' | translate }} {{ 'fb_in_app_browser_popup.copy_link' | translate }}

{{ 'in_app_browser_popup.desc' | translate }}

【公告】因 50ML 真空瓶進口船期延誤,「全方位修護凝膠 50ML」目前已售完暫時缺貨,預計 5月初至5月中恢復生產並重新上架。如有急用可改購全方位凝膠15ML

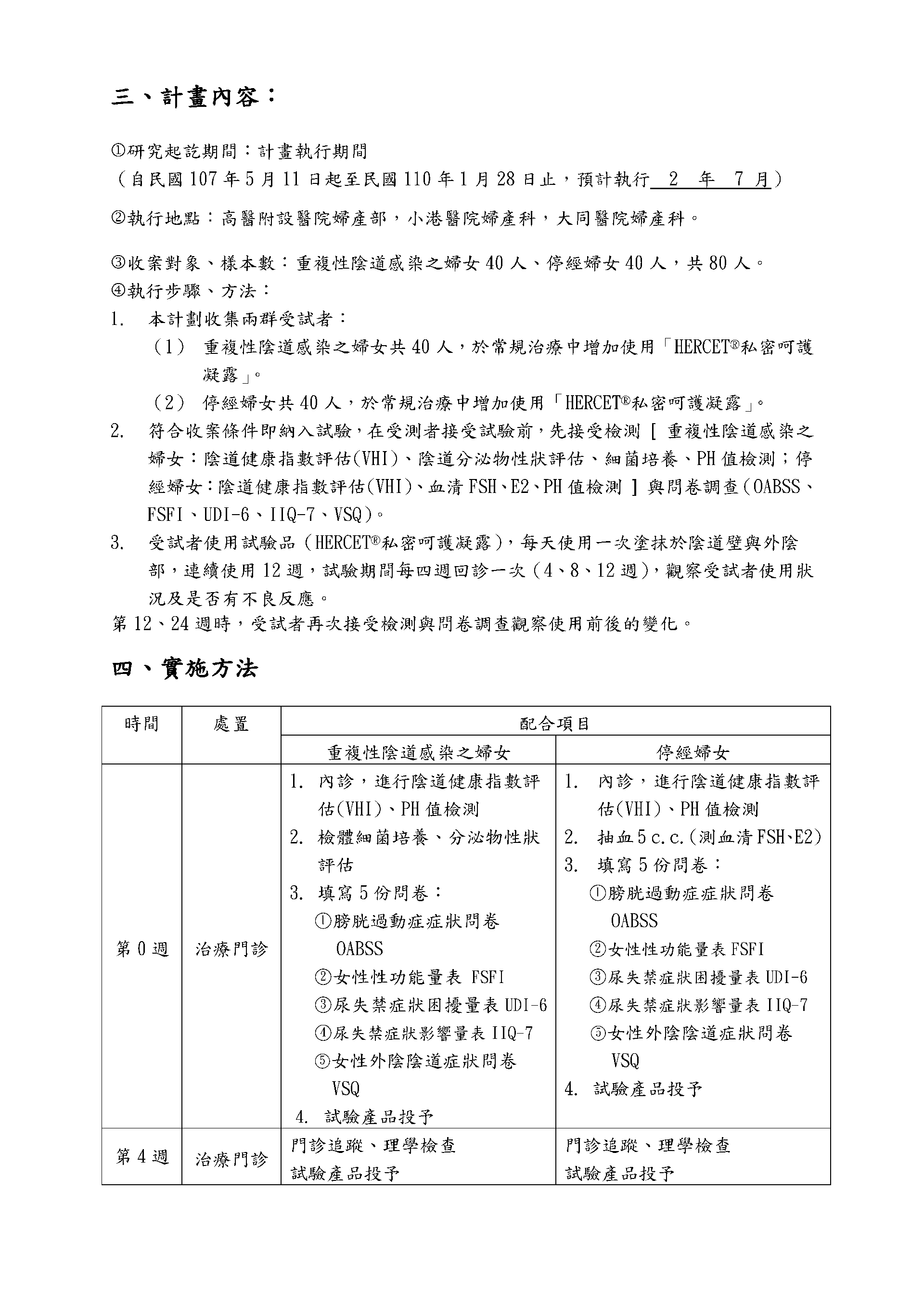
110 年度山芙蓉複合萃取物對於重複性陰道感染婦女與停經婦女生殖泌尿道功能之影響成果報告

  • 計畫名稱: 
  • (中文)山芙蓉複合萃取物對於重複性陰道感染婦女與停經婦女生殖泌尿道功能之影響 
  • (英文)The effects of Hibiscus Mutabilis Flower Extract on the women with recurrent vaginitis or genitourinary symptoms of menopause 
  • IRB 編號 KMUHIRB-F(I)-20180041
  • 計畫執行單位:高醫附設醫院婦產部、小港醫院婦產科、大同醫院婦產科

以上圓餅圖表由百草禾生技以IRB計畫成果數據繪製。最終結果以計畫正式報告為主

6-1

6-2

6-3

6-4

6-5

6-6